
〔2025〕267号
关于面向已毕业离校毕业生开通“bv伟德国际1946官网毕业去向登记平台”校外互联网环境访问功能的通知
为切实提高毕业生就业手续办理体验,推动就业工作信息化发展,继续推动“我为群众办实事”工作,学校就业创业指导中心协同信息化处、网络与信息技术中心及就业系统开发公司多方努力,即日起面向已毕业离校毕业生开通“bv伟德国际1946官网毕业去向登记平台”(以下简称“学校去向登记平台”)校外互联网环境访问功能。
已毕业离校毕业生(即往届生、非在校生),可在校外互联网环境直接访问登录“学校去向登记平台”,办理相关就业手续。在校生访问登录方式不变,即需要在校园网环境下登录(在校园外需先登录学校WEBVPN/VPN)。
一、登录方式(已离校毕业生)
1.“学校去向登记平台”校外互联网环境访问时间:工作日8:00-17:00
2.登录方式
(1)第一步:访问登录页面
校外互联网环境下,在浏览器输入“学校去向登记平台” 网址:https://jylx.bjut.edu.cn,选择“非在校生登录”。

(2)第二步:登录
①首次登录、设置登录密码
选择“短信验证码登录”,输入毕业时的学号、毕业时在“学校去向登记平台”中登记的手机号,点击获取验证码。收到短信验证码后,输入短信验证码,点击“登录”,实现首次登录。

首次登录成功后,须点击主页右上角“账户管理”,按照系统要求设置登录密码,并做好记录,然后再进行就业手续操作。登录密码有效期30天,30天后失效。

如果“学校去向登记平台”中登记的手机号已变更,导致不能登录,须联系学院就业专员、辅导员进行修改。
如首次登录成功后,手机号发生变更,可使用用户名、登录密码登录系统,自行修改“账户管理”模块中的手机号。
②第二次及以后登录
方法一:选择“短信验证码登录”(与首次登录方法相同)
方法二:在登录页面输入毕业时的学号、登录密码(首次登录成功后设置),向右移动滑块完成验证后,实现登录。
如登录密码失效、忘记登录密码,自行调整为“短信验证码登录”方式,登录成功后修改登录密码。
强调说明:毕业生在“学校去向登记平台”自行修改的密码将用于登录“学校去向登记平台”和自助盖章机,请牢记。
二、就业手续办理
毕业生就业手续施行线上线下结合的办理方式,通过简化办理环节,申请、审核流程信息化,盖章24小时自助化,缩短就业手续办理时间,提高就业手续办理的响应速率,增加就业手续盖章服务时间,提升24365就业服务水平。
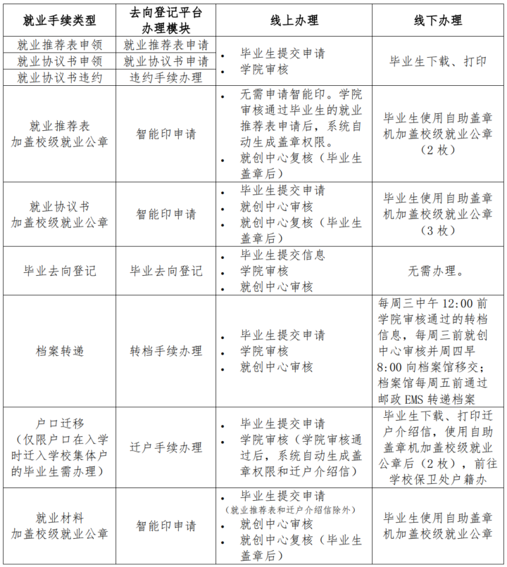
表:各类就业手续线上、线下办理说明

毕业生提交就业手续申请后,办公时间学院、就创中心将尽快审核、复核。毕业生须关注就业手续办理进度,及时登录“学校去向登记平台”查看审核、复核结果和说明。
学校审核通过用印申请后,毕业生持申请盖章的纸质材料到自助盖章机处盖章。自助盖章机位于学综楼四层东侧楼梯拐角平台,建议从学综楼东南侧楼梯步行上楼至四层平台处,无需刷卡。自助盖章机365天24小时运行开放。已离校毕业生请使用学号(账号)和在“学校去向登记平台”自行修改的密码登录盖章机。自助盖章机使用方法详见《毕业生就业手续自助盖章机操作指南》。

三、已离校毕业生的入校方式
已毕业离校毕业生可通过“北工大校友”微信小程序预约入校(建议提前一个工作日以上预约),网址:https://mp.weixin.qq.com/s/sNpV2cnlMfpcZ6WnZ3Tadg
如有校园管理政策变化,以最新政策规定为准。
附:在校师生访问“学校去向登记平台”的登录方式
1.校园网环境内,使用“统一身份认证”登录,即系统默认以学校门户网的用户名、密码登录。
2.校外互联网环境下,须先登录学校门户网的WEBVPN(web.bjut.edu.cn)或VPN(vpn.bjut.edu.cn),进入到校园网环境内,然后使用“统一身份认证”登录。
文字、编辑:周雅
审核:王丽梅 孙磊
就业创业指导中心
2025年10月22日